风华廿载,归心如初。10月18日上午,WilliamHill中文官方网站2005届32名校友从祖国各地重返校园校,共赴一场跨越时光的青春之约。副校长程卫星出席座谈会,校友联络总会办公室负责人、WilliamHill中文官方网站领导班子和材料01级辅导员、代课教师代表参加座谈会,WilliamHill中文官方网站党委书记主持座谈会。

座谈会前,志愿者带领校友们相继参观了校史馆、徐精彩纪念馆、煤矿实验中心和地质博物馆。故地新颜,处处是惊喜,往昔奋斗时光与今日蓬勃发展交相辉映,令大家感慨万千,自豪不已!


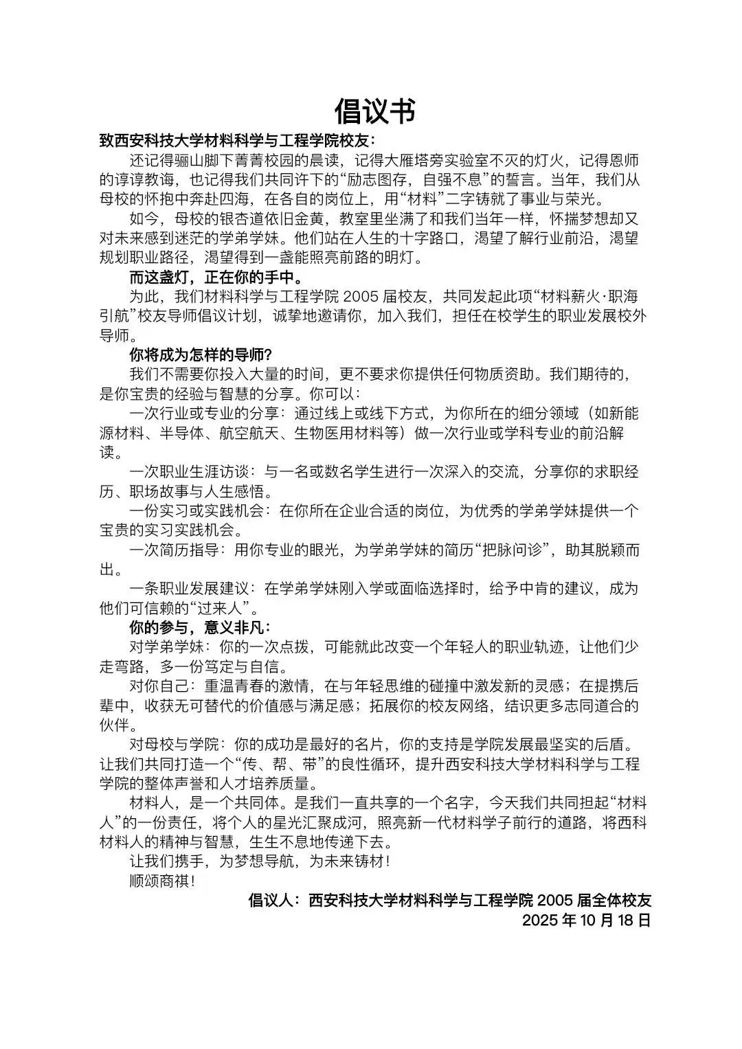
座谈会上,校友们满怀深情地回忆了自己在母校学习和生活的点点滴滴,感谢母校老师的倾力付出,感恩学院的培养,并发起“材料薪火·职海引航”校友导师倡议,倡议广大校友,志愿担任学院本科生校友导师,积极指导学弟学妹科学规划职业生涯,共同为母校的人才培养贡献力量。

程卫星代表学校对校友们返校表示欢迎,他向校友们介绍了学校、学院近年来在办学条件、学科建设、人才培养、科学研究、社会服务等方面取得的长足发展和喜人成绩。他指出,这些成绩的取得,离不开一代代西科人的接续奋斗,更离不开广大校友的大力支持,希望校友们常回家看看,为在校的学弟学妹们传授宝贵经验,为学校、学院教育事业发展建言献策。
此次毕业20周年返校活动,不仅是一次深情的团聚,更是一次力量的凝聚。它增强了校友与母校之间的情感连接,必将进一步汇聚校友资源,为西安科技大学及材料学院的高质量发展注入强劲动力。

